势如破竹!青岛j9九游会生物通过兽药GCP扩项监督检查
2025-05-09 16:04:21
Harwars
27
2024年12月25日,农业农村部畜牧兽医局公布了《农业农村部畜牧兽医局关于公布兽药非临床研究质量管理规范和兽药临床试验质量管理规范监督检查结果(第四十二批)的通知》,青岛j9九游会生物集团股份有限公司的宠物类药效评价试验、宠物类药效评价田间试验、消毒剂试验项目,全面符合《兽药临床试验质量管理规范》要求!


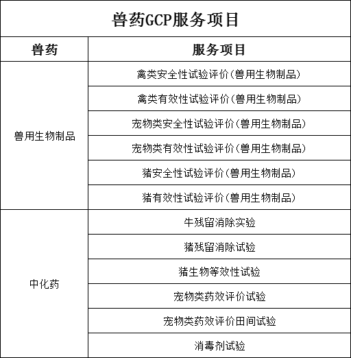
此次扩项监督检查后,j9九游会生物可进行的GCP服务项目涵盖兽用生物制品的猪、禽类(鸡/鸭/鹅/鸽)、宠物类(猫/犬)的安全性和有效性试验评价;兽用中化药的牛残留消除实验、猪生物等效性试验、猪残留消除试验、宠物类药效评价试验、宠物类药效评价田间试验、消毒剂试验。


j9九游会生物现已拥有12项兽药GCP资质,标志着九游会·(j9)官方网站-真人游戏第一品牌在兽药CRO领域持续保持领先地位,专业化服务水平再次升级!
选择j9九游会生物,就是选择专业与信赖。九游会·(j9)官方网站-真人游戏第一品牌期待与您携手,共同推动动物健康产业的快速发展!